在中国厨电行业的漫长发展过程中,品牌与商标从来不只是一个名字,更是一种长期积累的信任资产。
但也正因为这种具有可变现价值的信任,“擦边”“仿冒”“近似商标”等灰色行为,始终伴随着行业成长。
在一众被擦边的厨电品牌中,有两个品牌的遭遇尤为典型,被仿冒、擦边的频次堪称行业之最,一个是深耕卫厨领域的台湾品牌SAKURA樱花,一个是素有“燃气具世家”之称的CROWN皇冠。

二者被擦边的困境虽有地域和形式的差异,却都是厨电行业早期商标保护缺失的缩影,而如今两个品牌的发展现状也呈现出了迥异态势。
本文将追溯两大品牌的被擦边历程,厘清真假品牌界限,还原其当下真实的发展状态,以正视听。
放眼整个厨电行业,擦边现象并不罕见,但真正达到“高频、广域、长期”三个特征叠加的,其实并不多见。SAKURA樱花与CROWN皇冠,恰恰属于被反复验证的典型样本。
从品牌属性来看,二者具备一个共同前提:早期进入市场、产品力稳定、用户基础深厚。也正是这种“长期口碑+广泛认知”的组合,使它们成为最容易被借势的对象。

先说SAKURA樱花,企业诞生于1978年的中国台湾,1994年正式进入中国大陆市场,并成立了樱花卫厨(中国)股份有限公司,深耕吸油烟机、燃气灶、热水器等卫厨产品领域。
凭借多年的产品积淀和特色服务,SAKURA樱花在全国范围内积累了广泛的用户基础,成为国内卫厨行业的知名品牌,其品牌影响力覆盖全国各线城市,这也让其成为全国性的商标擦边目标。

CROWN皇冠1979年诞生于中国香港,起始于香港的“香港皇冠炉具有限公司”,是台式及嵌入式燃气具的先驱者,1985年,CROWN皇冠又登陆广州、深圳市场,凭借时尚的设计、强劲的火力和耐用的品质,成为粤港地区高端燃气具的代名词。
其服务港人和广东本地消费者数十年,拥有深厚的区域群众基础,也因此成为广东区域内商标擦边、抢注的主要对象,核心侵权问题集中在商标注册残缺与近似品牌混淆。


二者的被擦边被仿冒的现状也折射出厨电行业“山寨杂牌横行”的典型模式:全国性知名品牌易遭遇跨品类、跨区域的全面仿冒,而区域性强势品牌则易在核心市场遭遇商标抢注与本地小作坊的贴牌擦边,这两种模式也成为厨电行业品牌保护的两大难点。
无论哪种,本质都是同一个问题——品牌资产被外部低成本“借用”,而消费者在信息不对称中承担了认知风险。
如果把时间轴往前拉,可以发现,无论是SAKURA樱花还是CROWN皇冠,其被擦边并非偶发,而是多重因素叠加的结果。
一方面,是品牌自身在早期发展阶段的商标布局不完整。另一方面,则是当时行业整体知识产权保护环境尚未成熟,给了“擦边企业”可操作空间。

让我们分开来看,SAKURA樱花被擦边的核心诱因,是其在卫厨领域的高知名度和深入人心的服务体系。
樱花自进入大陆市场后,便推出了 “吸油烟机永久免费送油网”“热水器永久免费安检”“整体厨房永久免费保养” 的三永久服务,这一特色服务让其积累了极高的品牌美誉度,复购率常年保持在高位,成为消费者心中卫厨产品的优质选择。
品牌的高热度让其成为仿冒企业的重点目标,最早的擦边行为可追溯至2000年后,部分企业开始注册含“樱花”字样的企业名称,推出仿冒产品。

其中,苏州樱花科技发展有限公司是典型的擦边企业,该企业2005年成立后,便在产品中使用“樱花”标识,2008年其商标侵权行为败诉后,又以近似名称重新上市;
中山樱花集成厨卫有限公司、中山樱花卫厨有限公司则紧随其后,在产品包装、门店招牌中使用“樱花”字样,混淆消费者认知。广州樱花更是直接将正品樱花的五瓣樱花LOGO改为四瓣,打擦边球进行产品销售。
除了专业厨电企业的擦边,拼多多、京东等电商平台还出现了“樱花空调”“樱花冰箱”等跨品类仿冒产品,不仅误导消费者,而且抽检不合格率极高。2015年在阿里巴巴展开的假冒伪劣产品联合检测中,广州樱花旗下燃气热水器抽检批次全部不合格,电热水器、油烟机、消毒柜等其他产品的不合格率也高达76.7%。

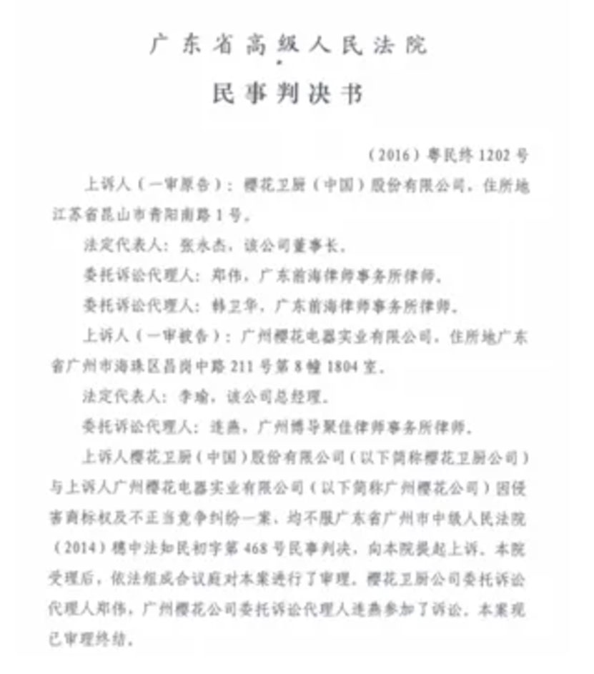
为维护品牌权益,樱花开启了长期的维权之路,2015年樱花与苏州樱花、中山樱花的商标侵权案一审判决出炉,相关企业被判侵权赔偿,但未要求变更企业名称;2016年江苏省高级人民法院做出二审终审判决,判定苏州樱花、中山樱花相关企业立即停止将“樱花”作为企业字号,并在一个月内办理名称变更手续,线上线下销售相关产品均构成侵权。
同年,广东省高级人民法院也判定广州樱花商标侵权、反不正当竞争成立,要求其变更企业名称并赔偿200万元,樱花的维权行动取得了阶段性胜利。

CROWN皇冠的被擦边历程,则与香港品牌进入内地市场的时代背景密切相关,核心问题是早期知识产权保护意识不足导致的商标注册残缺。
CROWN皇冠1979年在香港推出首款“带熄火保护的台式安全炉”一经推出便凭借时尚设计和强劲火力,是港岛精英家庭们的标配。
1985年进入广东市场后,继续深耕,不断推出卓越品质的燃气炉、热水器等产品,四十余年来积累了“火猛、耐用、稳阵”的良好口碑,是港人和广东本地消费者心中的经典燃气具品牌。
然而,在品牌快速发展的阶段,受当时的营商环境和知识产权认知限制,CROWN皇冠并未及时完成商标全称注册,其商标中文“皇冠”被抢注。
这也直接导致出现了大量含“皇冠”字样的近似商标,也让广东区域内的小作坊、贴牌商看到了机会,这些企业无核心生产能力,仅通过代工生产低质产品,在包装和宣传中使用“皇冠”字样,甚至谎称“香港皇冠授权”,混淆真假皇冠的界限,其侵权范围主要集中在广东及周边区域,核心侵权品类为CROWN皇冠的拳头产品燃气炉和燃气热水器。

本质上看,两者被擦边的原因虽略有不同,但底层逻辑一致:品牌成功带来认知溢出,而商标保护滞后,使这种溢出被别有用心者利用。
历经多年的商标纷争和擦边困扰,SAKURA樱花与CROWN皇冠都采取回击,应对方式有所不同,如今两个品牌的发展现状也呈现出了截然不同的态势。
SAKURA樱花虽在多次商标维权中胜诉,成功让苏州樱花、广州樱花等擦边企业完成名称变更或停止侵权,清理了部分市场上的仿冒产品,但长期的擦边乱象已对其品牌口碑造成了不可逆的影响。

同时,长期存在的仿冒产品,已经在部分消费者心中形成混淆,即便正品樱花始终坚守产品品质和服务体系,也难以快速扭转消费者的负面认知。
加之厨电行业竞争日趋激烈,新兴品牌和头部品牌的持续发力,作为台企的SAKURA樱花的市场声量逐渐降低,在大陆的品牌影响力不断萎缩,已逐渐淡出厨电行业的主流视野。
与SAKURA樱花不同,CROWN皇冠在遭遇商标注册残缺的遗憾后,并未陷入无休止的诉讼纷争,而是通过战略调整、品牌塑新的方式,主动破局,持续强化品牌辨识度和市场竞争力。

2019年,CROWN皇冠审时度势将总部迁至“中国燃气具之都”佛山顺德,成立广东新皇冠电气电气有限公司,正式启动商标及相关知识产权的全面维护工作,对核心市场的近似品牌、仿冒产品进行清理,从根源上减少擦边乱象。
2022年,CROWN皇冠携手全球厨电制造航母HORISUN集团,依托硬核的制造实力开启品牌塑新之路,明确“燃气具世家”的品牌定位,聚焦中产及新中产消费群体,坚守高端燃气具赛道,不断丰富产品矩阵,形成烹饪系统、燃热系统、厨房净洗和嵌入式电器四大品类,产品覆盖燃气灶、油烟机、燃气热水器、蒸烤箱等多个领域,凭借抗风、恒温、静音等核心技术,持续夯实产品实力。
为进一步强化高端品牌认知,CROWN皇冠2024-2026连续三年参加AWE中国家电及消费电子博览会这一国际大型展会,携高端产品矩阵亮相,向市场展示品牌的制造实力和高端定位。


从上到下依次为:2024年北京供热展,2024年上海AWE家电展,2025年上海AWE家电展、2026年上海AWE家电展。
同时,CROWN皇冠还积极布局京东、天猫等新零售渠道,深耕高端建材市场和一线家电卖场,逐步将品牌影响力从广东区域向全国市场拓展,不断提升正品CROWN皇冠的市场辨识度,让消费者能够清晰区分真假皇冠,
这种品牌修复,策略核心在于,不仅“打假”,更“立真”。通过不断强化正品形象,让消费者能够主动区分真假。从结果来看,如今的CROWN皇冠在塑新后,仍活跃在燃气具行业,成为区域品牌向全国高端品牌转型的典型代表。

SAKURA樱花与CROWN皇冠的被擦边历程,是中国厨电行业发展初期知识产权保护体系不完善的真实写照,也为众多厨电品牌敲响了警钟:
品牌发展的核心是产品和口碑,但商标和知识产权保护是品牌立足的基础,企业在深耕产品的同时,必须重视商标保护,及时做好知识产权维护,必要时主动拿起法律武器捍卫自身权益。
对于消费者而言,选购厨电产品时更需要擦亮眼睛,仔细辨别品牌真伪,避免被擦边产品误导,只有认准品牌官方标识和正规购买渠道,才能确保选择到有品质有保障的厨电产品。Pg电子平台Pg电子平台
扫一扫关注微信